TB871: Four perspectives on systems thinking
Note: this is a post reflecting on one of the modules of my MSc in Systems Thinking in Practice. You can see all of the related posts in this category.

If there’s one obvious thing I’ve learned in my life, work, and studies, it’s that people think differently about things. This is entirely unsurprising, given that we have different genes and different experiences. As a result, though, when it comes to academic disciplines, there are often many different traditions and approaches. The same is true in systems thinking.
With the large number of ‘systems approaches’ it is not surprising that there are several ways of thinking about how systems approaches relate to each other and doing this produces different typologies. Typologies can themselves be regarded as system models; particular perspectives on organizing the interrelationships between different entities, each associated with a particular purpose. Here we briefly look at four ‘typologies’ or perspectives. As with any model, viewpoints are inevitably partial in the sense of being both incomplete and of being viewed from a particular or partisan perspective necessarily based on its own particular purpose. The following short overviews of these four perspectives represent a gradual shift in focus from the systems approach itself, to the situations in which they are used, and finally to the user.
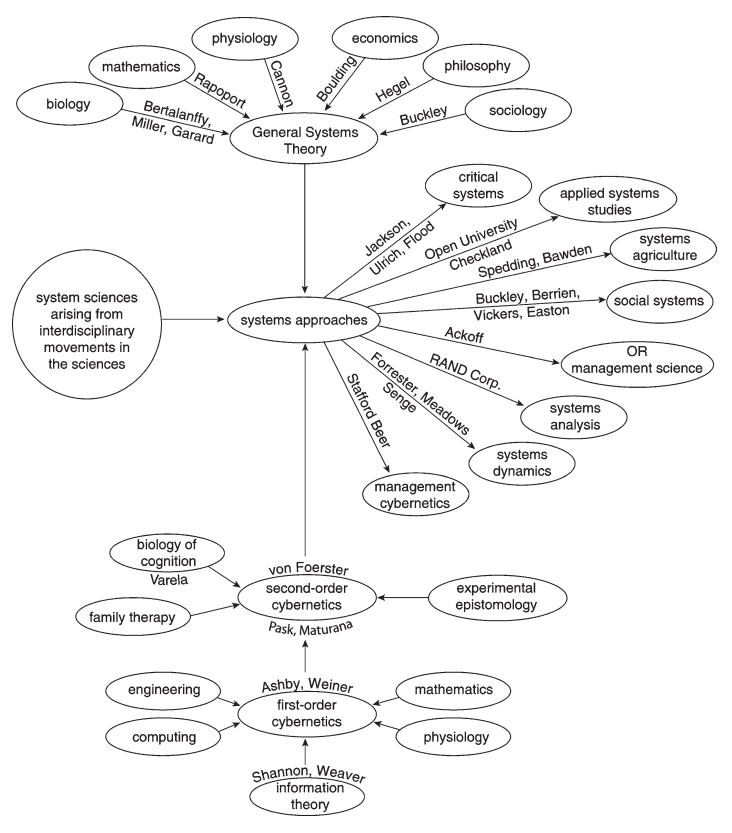
Reynolds & Holwell (2020, p.10)
Activity 1.8 asks us to look at four perspectives, or groupings, of systems approaches, and to classify them based on the relative emphasis given to a) the ‘situation of use’, and b) the systems thinking practitioner.
I’m always interested in the biographies of people who come up with systems and ideas. I think you can learn a lot about why they came up with their approach if you understand more about them. So I’m looking forward to getting more into the book Systems Thinkers by Magnus Ramage and Karen Shipp, which is one of the course texts.
| Perspectives on systems approaches | Relative emphasis given to… | |
| Situation of use | Systems thinking practitioner | |
| Perspective 1: Three Traditions of Systems Thinking (West Churchman, Peter Checkland, Werner Ulrich, Mike Jackson, and Others) | Medium | Low |
| Perspective 2: Systems Thinking for Situations (Mike Jackson and Bob Flood) | High | High |
| Perspective 3: Influences Around Systems Approaches (Ray Ison and Paul Maiteny) | High | Medium |
| Perspective 4: Groupings of Systems Thinkers (Magnus Ramage and Karen Shipp) | Low | High |
References
- Reynolds, M. and Holwell, S. (eds) (2020) Systems approaches to making change: a practical guide, 2nd edn. Milton Keynes: The Open University/London: Springer.